10/56-1 Vellingiri Gounder Street, Vedapatti,Coimbatore - 641 007 +91 98434 - 43470 Info@curonicssystems.com

PCB Design Service

PCB Design Service

Curonics help clients optimize the process of electronic product development. We serve clients from different industry vertical and make a key contribution in helping them develop highly complex electronic products, improve their processes, reduce costs and accelerate the time-to-market for their products.

We design a variety of electronic circuits and products according to customer specifications at affordable costs while maintaining the highest possible quality.

Curonics provides design services for a wide range of board types. Our experience encompasses various PCB CAD systems, including all major industry EDA tools.

The standard files we supply as deliverables upon design completion

We provide a set of industry-standard deliverables for fabrication, assembly and test, but can customize to your company’s standards and naming conventions. PADs and Expedition outputs are similar.

Gerber Data (274X)

123456f0.psl Gerber Primary Side Silkscreen

123456f0.pmk Gerber Primary Side Soldermask

123456f0.ppa Gerber Primary Side Solder Paste

123456f0.l01 Gerber Layer 01

123456f0.lN Gerber Layer N

123456f0.smk Gerber Secondary Side Soldermask

123456f0.ssl Gerber Secondary Side Silkscreen

123456f0.spa Gerber Secondary Side Solder Paste

123456f0.drl NCdrill File

123456f0.dpm NCdrill Parameter File

123456f0.vpt Gerber Via Plug Primary Side (If required)

123456f0.vpb Gerber Via Plug Secondary Side (If required)

Drawings

123456f0_fab.art Gerber 274X Fabrication Drawing123456f0_fab.dxf DXF Fabrication Drawing

123456f0_fab.pdf Searchable PDF Fabrication Drawing

123456f0_tassy.art Gerber 274X Primary Assembly Drawing

123456f0_tassy.dxf DXF Primary Assembly Drawing

123456f0_tassy.pdf Searchable PDF Primary Assembly Drawing

123456f0_bassy.art Gerber 274X Secondary Assembly Drawing

123456f0_bassy.dxf DXF Secondary Assembly Drawing

123456f0_bassy.pdf Searchable PDF Secondary Assembly Drawing

Database Files

123456f0.brd Allegro Database

123456f0_ODB.tgz Valor ODB++ Database

Extracted Files

123456f0.cad Fabmaster/Unicam File

123456f0_brd.txt Valout Cimbridge Extraction Brd

123456f0_pad.txt Valout Cimbridge Extraction Pad

123456f0_sym.txt Valout Cimbridge Extraction Sym

123456f0_rte.txt Valout Cimbridge Extraction Rte

123456f0_ccam.cad CircuitCAM file

123456f0_ccamnet.cad CircuitCAM file

123456f0.tst Testprep Report – Test point locations

123456f0.ipc IPC356D File

art_aper.txt Gerber Aperture List for 274X Files

art_param.txt Gerber Parameter File for 274X Files

placed.rpt Placement File, X-Y Coordinates

smd_top.rpt Surface mount comps top side with fiducials

smd_bot.rpt Surface mount comps bottom side with fiducials

thru_hole.rpt Thru-hole comps only

sympins.rpt Symbol Pins Report

netlist.rpt Netlist Report

bottom_probe.tap Bottom Probe Ncdrill File Testpoints only

Additional Outputs Available

HPGL Drawingsm File

GenCAD

EMN, EMP (IDF)

DXFs and PDFs of gerber layers

Military and many other outputs are also available when requested

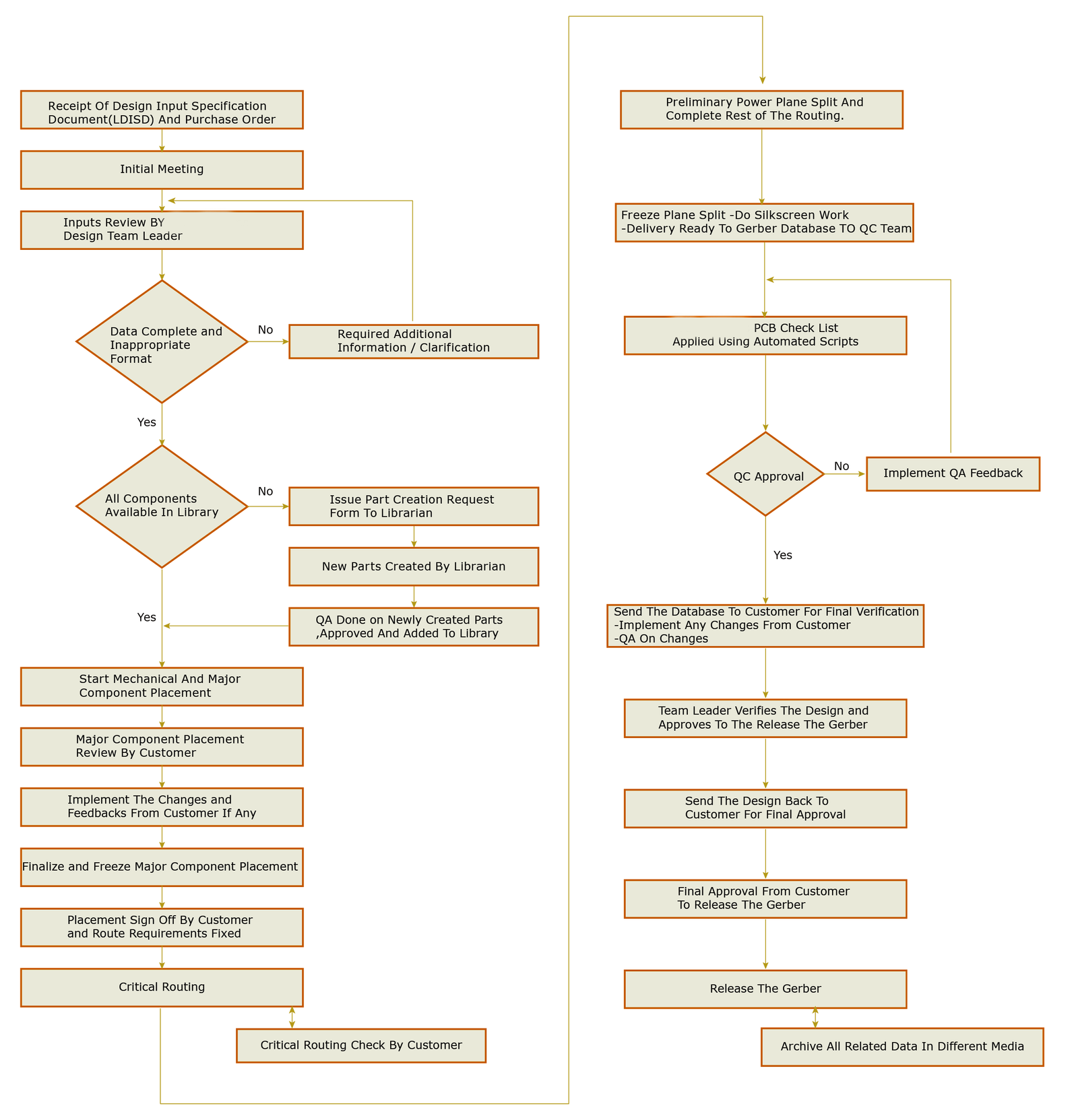
CURONICS Design Flow